首页 / 李小冉古装 / 图片详情
加载中...
原创李小冉和关晓彤穿古装同台红白搭配仙气飘飘刘涛气场更强大

原创李小冉和关晓彤穿古装同台红白搭配仙气飘飘刘涛气场更强大

图片尺寸 1200x1737
上传时间 2026-03-17 15:18:01

图片链接

缩略图
原图
外链

相关图片

难怪李小冉被誉为"古装女神",因为不管怎么穿都别有一番风味

难怪李小冉被誉为"古装女神",因为不管怎么穿都别有一番风味

李小冉被称古装女神,是有原因的!

李小冉被称古装女神,是有原因的!

对此李小冉也说出了自己的看法,在古装剧里,没有成亲的女性是不可以把

对此李小冉也说出了自己的看法,在古装剧里,没有成亲的女性是不可以把

庆余年-长公主-李小冉饰

庆余年-长公主-李小冉饰

46岁李小冉走红毯抹泪惹人心疼,曾因拍戏尺度太大引争议,今嫁男闺蜜

46岁李小冉走红毯抹泪惹人心疼,曾因拍戏尺度太大引争议,今嫁男闺蜜

庆余年-长公主-李小冉饰

庆余年-长公主-李小冉饰

《庆余年》【长公主】李小冉

《庆余年》【长公主】李小冉

李小冉饰演玉茗

李小冉饰演玉茗

秋蝉 江月 李小冉

秋蝉 江月 李小冉

李小冉

李小冉

随机推荐

muji/无印良品 牛皮纸袋/购物袋 /汉堡袋 手提礼品包装用

muji/无印良品 牛皮纸袋/购物袋 /汉堡袋 手提礼品包装用

生活里的大个儿付滃和二丫王悦可是一对真实的夫妻,他俩正是相识于

生活里的大个儿付滃和二丫王悦可是一对真实的夫妻,他俩正是相识于

朴彩英和lisa闺头

朴彩英和lisa闺头

北京雨中出现彩虹绚烂多姿组图

北京雨中出现彩虹绚烂多姿组图

hoaprox《pdd洪荒之力》c调简单版钢琴谱,hoaprox《pdd洪荒之力》c调

hoaprox《pdd洪荒之力》c调简单版钢琴谱,hoaprox《pdd洪荒之力》c调

ps立体球练习

ps立体球练习

纯色壁纸 牛油果

纯色壁纸 牛油果

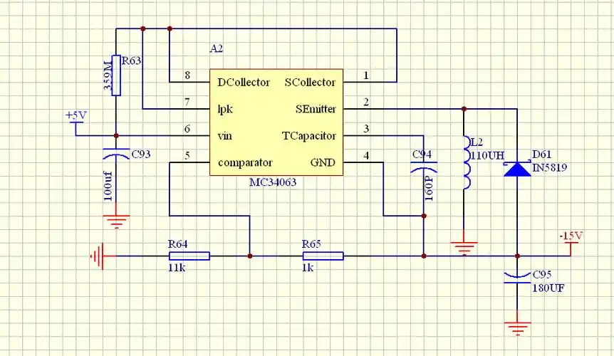
按照下图设计的mc34063反转电路,但是输出只有-6v,达不到要求的-15v是

按照下图设计的mc34063反转电路,但是输出只有-6v,达不到要求的-15v是

qq头像女生闺蜜头像小清新闺蜜头像二人仙气可爱

qq头像女生闺蜜头像小清新闺蜜头像二人仙气可爱

张彬彬白色西服造型优雅贵气仪态满分难以忘怀的白月光

张彬彬白色西服造型优雅贵气仪态满分难以忘怀的白月光