加载中...
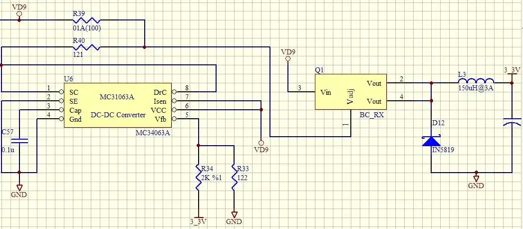
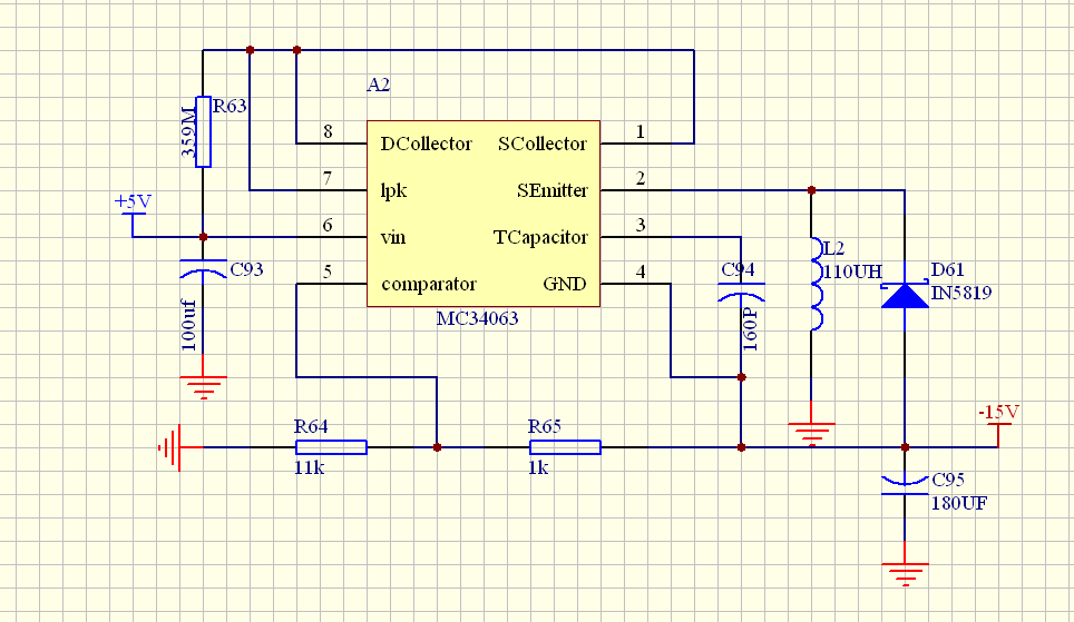
按照下图设计的mc34063反转电路,但是输出只有-6v,达不到要求的-15v是

按照下图设计的mc34063反转电路,但是输出只有-6v,达不到要求的-15v是

图片尺寸 964x559
上传时间 2026-03-18 00:46:44

图片链接

缩略图
原图
外链

相关图片

34063升压电路接上负载后电压就降下来了,求原因?

34063升压电路接上负载后电压就降下来了,求原因?

求ic34063 输入24v输出12v1.5a电路

求ic34063 输入24v输出12v1.5a电路

小信号mosfet桥驱动设计mc34063扩流降压电路图

小信号mosfet桥驱动设计mc34063扩流降压电路图

请问,34063的这个扩流电路怎么分析电流流向.而且1.

请问,34063的这个扩流电路怎么分析电流流向.而且1.

基于mc34063芯片的外接晶体管扩流电路

基于mc34063芯片的外接晶体管扩流电路

一个mc34063a转3.3v提供大电流的方案

一个mc34063a转3.3v提供大电流的方案

mc34063 升压扩流 res电阻的计算方式?

mc34063 升压扩流 res电阻的计算方式?

这个34063升压电路,改哪个电阻可以改变输出电压?

这个34063升压电路,改哪个电阻可以改变输出电压?

mc34063降压扩流设计原理图 - 电源电路图 - 电子发烧友网

mc34063降压扩流设计原理图 - 电源电路图 - 电子发烧友网

请教mc34063升压扩流电流值的计算方式

请教mc34063升压扩流电流值的计算方式

随机推荐

说起陈小春,有的人对他的印象是古惑仔里面经典的山鸡哥,也有人对他的

说起陈小春,有的人对他的印象是古惑仔里面经典的山鸡哥,也有人对他的

徐仁英最新杂志写真曝光 半露香肩红唇性感魅惑

徐仁英最新杂志写真曝光 半露香肩红唇性感魅惑

不搭档后,沈腾事业更红火,马丽总演烂片,却嫁给小老公幸福无比

不搭档后,沈腾事业更红火,马丽总演烂片,却嫁给小老公幸福无比

香妃茶花,端庄雅致,香味浓郁,一年开花大半年,值得养护

香妃茶花,端庄雅致,香味浓郁,一年开花大半年,值得养护

10位央视主持人参加活动,全是十佳和业务骨干,为啥有郭若天高菡

10位央视主持人参加活动,全是十佳和业务骨干,为啥有郭若天高菡

女生qq头像背影加风景图片 女生头像图片大全 -【爱个性】

女生qq头像背影加风景图片 女生头像图片大全 -【爱个性】

档案归档文件目录表

档案归档文件目录表

太原市徽

太原市徽

温馨提示:观影请佩戴口罩春节将至,疫情防控工作依然是重中之重.

温馨提示:观影请佩戴口罩春节将至,疫情防控工作依然是重中之重.

谢娜侄子回应考上清华,自曝从没上过补习班:平时学习注重基础和教材

谢娜侄子回应考上清华,自曝从没上过补习班:平时学习注重基础和教材