首页 / 歌手李荣浩 / 图片详情
加载中...
歌手李荣浩

歌手李荣浩

图片尺寸 1080x1920
上传时间 2026-03-16 21:09:05

图片链接

缩略图
原图
外链

相关图片

今天凌晨,歌手李荣浩在微博上发文: 李荣浩,你好!

今天凌晨,歌手李荣浩在微博上发文: 李荣浩,你好!

李荣浩天津演唱会惊喜连连年少有为迎来农历新年前最后一站

李荣浩天津演唱会惊喜连连年少有为迎来农历新年前最后一站

《智族gq》 2023年度歌手@李荣浩#智族gq moty年度人物#李荣浩超话

《智族gq》 2023年度歌手@李荣浩#智族gq moty年度人物#李荣浩超话

李荣浩音乐之路的坎坷与辉煌

李荣浩音乐之路的坎坷与辉煌

不管是作为制作人还是歌手的身份,李荣浩都创作出众多深入人心的作品.

不管是作为制作人还是歌手的身份,李荣浩都创作出众多深入人心的作品.

年度歌曲:李荣浩《不将就》 · 年度男歌手:李荣浩 · 年度乐队

年度歌曲:李荣浩《不将就》 · 年度男歌手:李荣浩 · 年度乐队

歌手李荣浩是哪里人?

歌手李荣浩是哪里人?

李荣浩走颜值路线?眯眯眼变"闪电大眼" 网笑:画风像周杰伦了

李荣浩走颜值路线?眯眯眼变"闪电大眼" 网笑:画风像周杰伦了

2022李荣浩南京演唱会门票怎么买附买票网址及演出详情

2022李荣浩南京演唱会门票怎么买附买票网址及演出详情

恭喜李荣浩升级为准新郎生日当天求婚杨丞琳文案甜煞众人

恭喜李荣浩升级为准新郎生日当天求婚杨丞琳文案甜煞众人

随机推荐

2019年1月5日,陆续投入运营的"绿巨人"列车,指的是时速160公里动力

2019年1月5日,陆续投入运营的"绿巨人"列车,指的是时速160公里动力

歌谱《如果没有你》

歌谱《如果没有你》

国漫女神高清壁纸,田灵儿和碧瑶同框,你会选择谁?

国漫女神高清壁纸,田灵儿和碧瑶同框,你会选择谁?

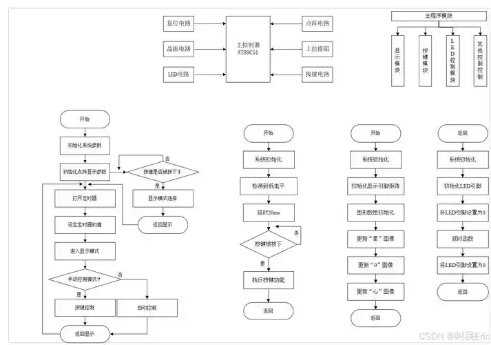
12-基于单片机的点阵图案显示系统(可自定义,手动切换,自动切换)(心

12-基于单片机的点阵图案显示系统(可自定义,手动切换,自动切换)(心

奶酪陷阱男主刘正星你男二李辉京韩国男艺人 朴海镇

奶酪陷阱男主刘正星你男二李辉京韩国男艺人 朴海镇

卡米尔的头像!超级的可爱!

卡米尔的头像!超级的可爱!

简单头像女生手绘黑白气质高清图片

简单头像女生手绘黑白气质高清图片

彩色书籍上的小朋友

彩色书籍上的小朋友

五味海鲜水饺拼盘

五味海鲜水饺拼盘

苏维埃版黄龙旗(2)

苏维埃版黄龙旗(2)