加载中...
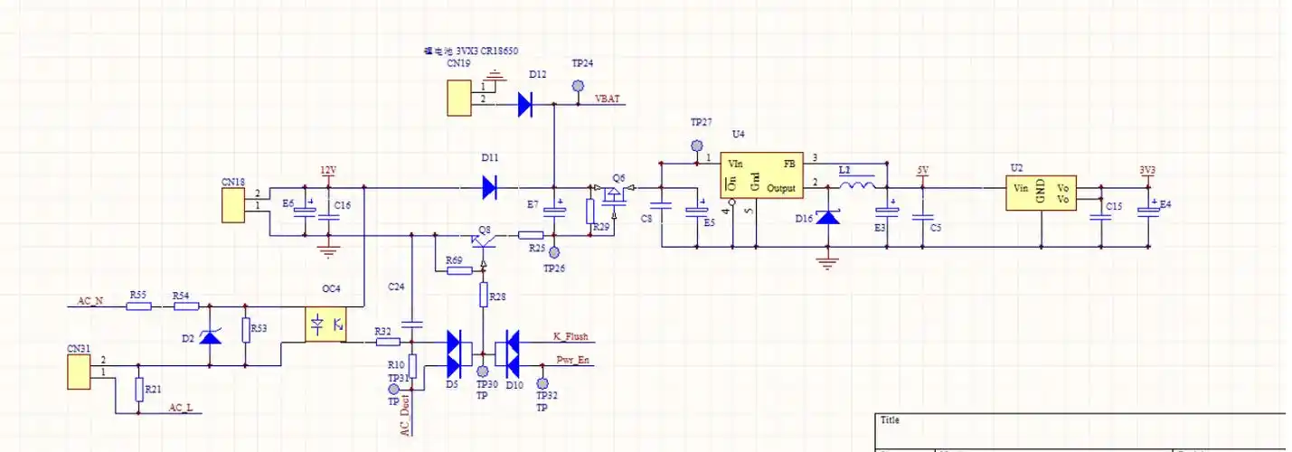
有朋友知道这个xl150912v9v电池供电电路如何分析吗

有朋友知道这个xl150912v9v电池供电电路如何分析吗

图片尺寸 1446x506
上传时间 2026-03-18 00:47:46

图片链接

缩略图
原图
外链

相关图片

电容降压电路原理

电容降压电路原理

xl1509-3.3e1 40v/2a降压型电源ic

xl1509-3.3e1 40v/2a降压型电源ic

150v稳压电源电路

150v稳压电源电路

5v电源,5v继电器,三极管,光敏电阻,滑变做个光控开关控制继电器工作的

5v电源,5v继电器,三极管,光敏电阻,滑变做个光控开关控制继电器工作的

9v和12v降压到5v的芯片选型方案详细说明

9v和12v降压到5v的芯片选型方案详细说明

70v转5v和12v及15v的降压芯片和方案详细说明-电子电路图,电子技术

70v转5v和12v及15v的降压芯片和方案详细说明-电子电路图,电子技术

tm1620,mcp6002和数码管都是5v供电,所以我们选择使用xl1509-5

tm1620,mcp6002和数码管都是5v供电,所以我们选择使用xl1509-5

基于xl1509stm32降压直流稳压电源程序

基于xl1509stm32降压直流稳压电源程序

5v升压电路 谁能帮我讲下这个电路工作原理 谢了

5v升压电路 谁能帮我讲下这个电路工作原理 谢了

xl1509-3.3e1 40v/2a降压型电源ic

xl1509-3.3e1 40v/2a降压型电源ic

随机推荐

手机壁纸时尚潮流女孩插画壁纸高清版直接保存

手机壁纸时尚潮流女孩插画壁纸高清版直接保存

楼层索引牌办公室索引可更换牌楼层写字楼导向牌可替换引导标识牌

楼层索引牌办公室索引可更换牌楼层写字楼导向牌可替换引导标识牌

北京汽车全新bj40刀锋英雄版开启预售 18.98万元起_太平洋号

北京汽车全新bj40刀锋英雄版开启预售 18.98万元起_太平洋号

《大丫鬟》《春桃》傍地走 马雅舒频演女性剧

《大丫鬟》《春桃》傍地走 马雅舒频演女性剧

北京男演员五十岁以上,著名演员去世名单-图片大观-奇异网

北京男演员五十岁以上,著名演员去世名单-图片大观-奇异网

60幅中国顶级美景,绝美风光,令人神往!

60幅中国顶级美景,绝美风光,令人神往!

哈维尔多兰

哈维尔多兰

索隆-三刀流

索隆-三刀流

女生短发图片女2022最新款,2022流行发型不要错过短发图片100款图册

女生短发图片女2022最新款,2022流行发型不要错过短发图片100款图册

瘦了40斤脸部变化

瘦了40斤脸部变化