首页 / 流程图图形 / 图片详情
加载中...
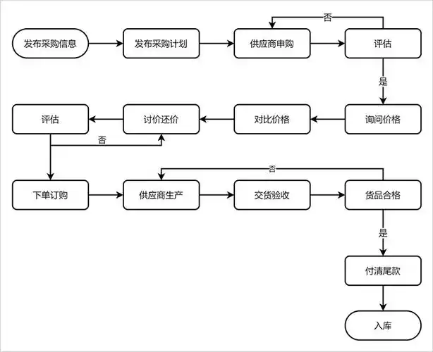
举例分析流程图与活动图的区别与联系

举例分析流程图与活动图的区别与联系

图片尺寸 1920x1319
上传时间 2026-03-17 08:12:26

图片链接

缩略图
原图
外链

相关图片

1.1.2程序框图与算法的基本逻辑结构(二)ppt

1.1.2程序框图与算法的基本逻辑结构(二)ppt

6969绘制流程图时,尤其要注意第二步添加图形符号的步骤.

6969绘制流程图时,尤其要注意第二步添加图形符号的步骤.

程序流程图怎么画

程序流程图怎么画

程序流程图基本图形有哪些?学习规范制作技巧

程序流程图基本图形有哪些?学习规范制作技巧

循环程序流程图

循环程序流程图

详细信息图表流程图说明

详细信息图表流程图说明

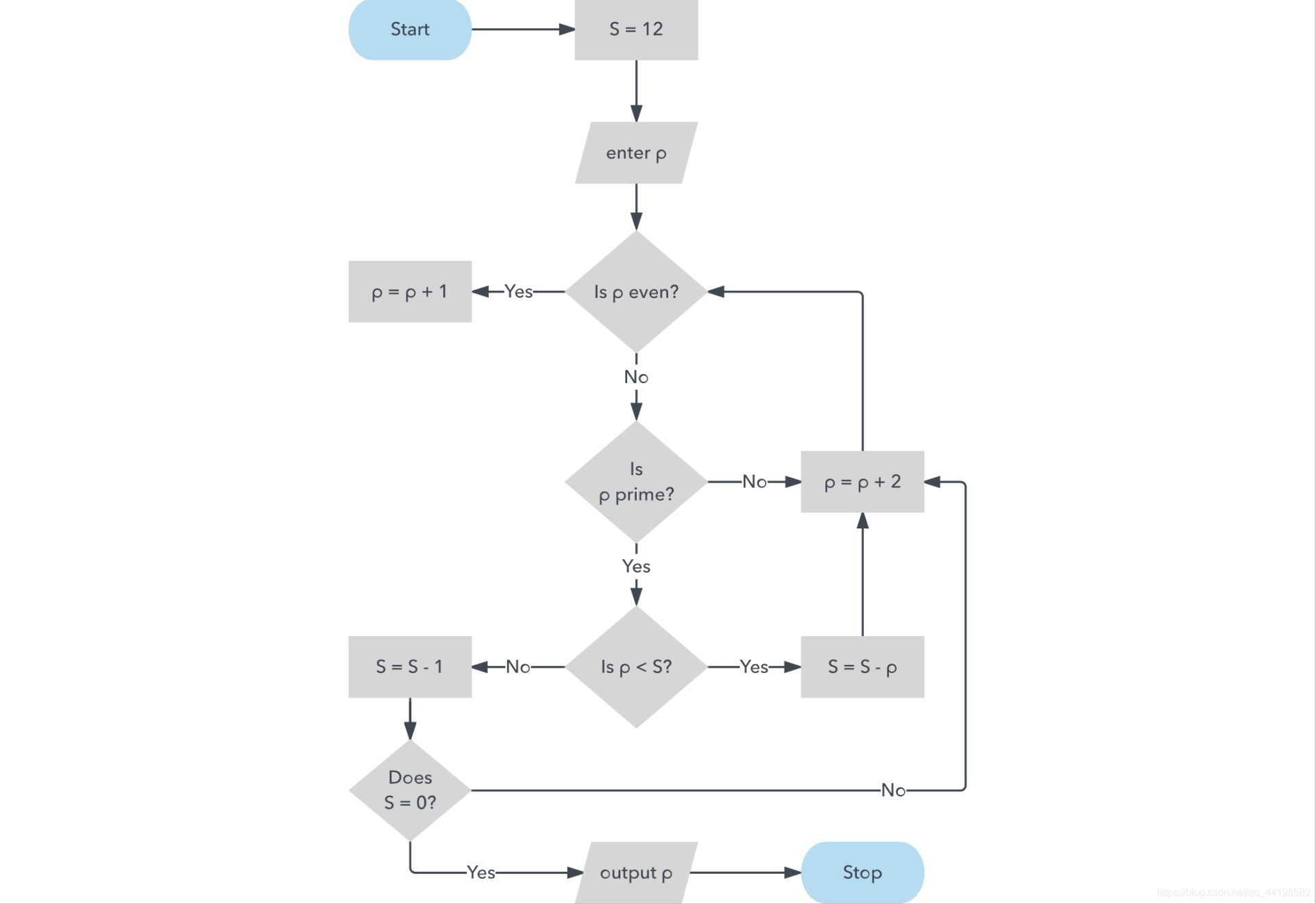
图5 程序流程图 fig.5 program flow chart

图5 程序流程图 fig.5 program flow chart

键 词:流程模板 多边形 表格 进程 图形信息 商业模板 销售流程 市场

键 词:流程模板 多边形 表格 进程 图形信息 商业模板 销售流程 市场

nrf24l01工作流程图型

nrf24l01工作流程图型

▼流程图▼

▼流程图▼

随机推荐

郑伊健

郑伊健

王小花澳洲急诊儿童病房住院留念

王小花澳洲急诊儿童病房住院留念

蔡琳 升平公主 图源,艺清斋

蔡琳 升平公主 图源,艺清斋

印第安民族纹样02——矢量素材

印第安民族纹样02——矢量素材

壁纸,地球

壁纸,地球

她是世界最长寿皇后,长得丑还有遗传病,皇帝说:她像天使

她是世界最长寿皇后,长得丑还有遗传病,皇帝说:她像天使

童心向党喜迎二十大马克笔儿童画

童心向党喜迎二十大马克笔儿童画

熊猫头眼神暗示_熊猫_眼神_暗示表情

熊猫头眼神暗示_熊猫_眼神_暗示表情

gucci男士斜跨邮差包

gucci男士斜跨邮差包

帝都简谱(歌词)-萌萌哒天团演唱-桃李醉春风记谱1

帝都简谱(歌词)-萌萌哒天团演唱-桃李醉春风记谱1