首页 / 原型链 / 图片详情
加载中...
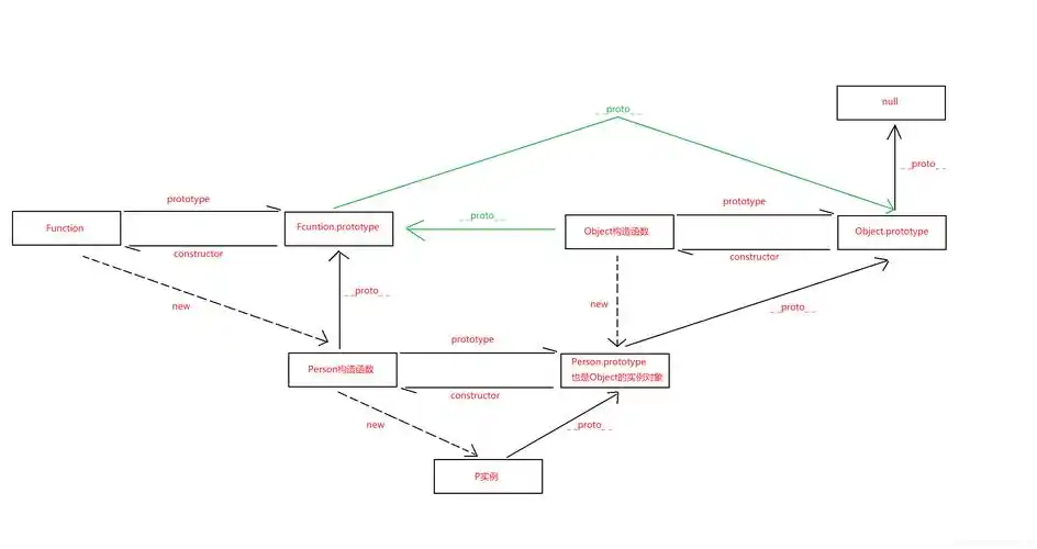
组件完整原型链

组件完整原型链

图片尺寸 1133x583
上传时间 2026-03-19 22:43:15
关键词 原型链

图片链接

缩略图
原图
外链

相关图片

js原型和原型链

js原型和原型链

原型和原型链梳理

原型和原型链梳理

深入理解js中的对象一原型原型链和构造函数

深入理解js中的对象一原型原型链和构造函数

8原型与原型链

8原型与原型链

原型链图

原型链图

原型链

原型链

javascript深入了解js原型链

javascript深入了解js原型链

js 原型与原型链

js 原型与原型链

js原型原型链类继承classextends由浅到深

js原型原型链类继承classextends由浅到深

javascript深入理解之原型与原型链

javascript深入理解之原型与原型链

随机推荐

精灵宝可梦letsgo皮卡丘伊布岩石系全技能图鉴

精灵宝可梦letsgo皮卡丘伊布岩石系全技能图鉴

纯白帆布袋富源插画手绘创作布艺素面工作室用纯棉环保手提单肩购物包

纯白帆布袋富源插画手绘创作布艺素面工作室用纯棉环保手提单肩购物包

乌兰巴托之夜简谱

乌兰巴托之夜简谱

特朗普玩《权力的游戏》"凛冬将至"梗 结果玩脱了_乔治·r·r·马丁

特朗普玩《权力的游戏》"凛冬将至"梗 结果玩脱了_乔治·r·r·马丁

没什么只是心情不好

没什么只是心情不好

赵雅芝的原装五官无惧皱纹66岁还能穿斜肩连衣裙状态让人嫉妒

赵雅芝的原装五官无惧皱纹66岁还能穿斜肩连衣裙状态让人嫉妒

套装分体儿童泳衣男童中大防晒速干宝宝泳裤儿童泳衣

套装分体儿童泳衣男童中大防晒速干宝宝泳裤儿童泳衣

女人内衣的尺码怎么选?自己的尺寸是前提,想要的效果是参考

女人内衣的尺码怎么选?自己的尺寸是前提,想要的效果是参考

第一次一个人过生日

第一次一个人过生日

马贝环氧填缝剂141

马贝环氧填缝剂141