加载中...
星空 水彩画

星空 水彩画

图片尺寸 1280x1707
上传时间 2026-03-17 22:16:11

图片链接

缩略图
原图
外链

相关图片

《星空》画彩铅教程简笔画

《星空》画彩铅教程简笔画

简易水彩风景画临摹84星空物语

简易水彩风景画临摹84星空物语

不透明水彩画一幅梵高的星空含视频

不透明水彩画一幅梵高的星空含视频

儿童画星空

儿童画星空

那么本周的作业就是用水彩笔尝试画出不同构图的星空夜景吧!

那么本周的作业就是用水彩笔尝试画出不同构图的星空夜景吧!

星空水彩画

星空水彩画

16k水彩星空步骤

16k水彩星空步骤

适合新手画的蓝色系水彩星空画#一起学画画  #水彩星空  #水彩  #水彩

适合新手画的蓝色系水彩星空画#一起学画画 #水彩星空 #水彩 #水彩

儿童水彩笔画星空 星空儿童画水彩笔简单

儿童水彩笔画星空 星空儿童画水彩笔简单

水彩星空教程|笔尖下的璀璨银河(之二)

水彩星空教程|笔尖下的璀璨银河(之二)

随机推荐

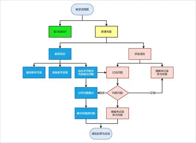
三,简单实用流程图模板

三,简单实用流程图模板

奔跑吧兄弟 第二季 : 青龙街接力赛,锦衣卫队吴奇隆被小小衣架困住

奔跑吧兄弟 第二季 : 青龙街接力赛,锦衣卫队吴奇隆被小小衣架困住

年轻时候的黄轩,一颦一笑都是我的理想型,国民初恋不是白叫的!

年轻时候的黄轩,一颦一笑都是我的理想型,国民初恋不是白叫的!

94分享一组猫和老鼠沙雕情侣头像9494头像保存方法94右上角三

94分享一组猫和老鼠沙雕情侣头像9494头像保存方法94右上角三

2003年国际足联女子世界杯

2003年国际足联女子世界杯

纤细至极的白色恶魔

纤细至极的白色恶魔

专访张卫健:如果人生重来,我选择复制粘贴_演唱会_香港_角色

专访张卫健:如果人生重来,我选择复制粘贴_演唱会_香港_角色

白酒批发金六福福运堂42度50度白酒兼香型金六福 福运堂 整箱 6瓶

白酒批发金六福福运堂42度50度白酒兼香型金六福 福运堂 整箱 6瓶

西游记头像图片大全集孙悟空唐僧猪八戒西游记美猴王头像人物简笔画

西游记头像图片大全集孙悟空唐僧猪八戒西游记美猴王头像人物简笔画

年少有为吉他谱(图片谱,弹唱,c调,入门版)_李荣浩_《年少有为》c调

年少有为吉他谱(图片谱,弹唱,c调,入门版)_李荣浩_《年少有为》c调