星图集社
首页
最新
热门
排行
首页
最新
热门
排行
自然风光
动漫卡通
美食摄影
科技数码
人物写真
创意设计
壁纸背景
游戏原画
"人民公安手机壁纸" 的相关图片
共 50 张相关图片
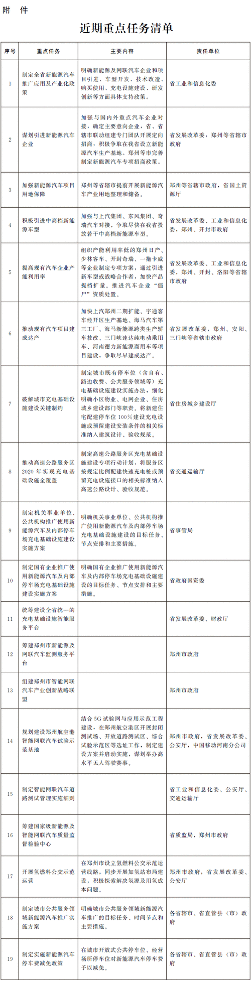
67河南省人民政府办公厅关于印发河南省新能源及网联汽车发展三年
67河南省人民政府办公厅
67河南省人民政府办公厅
67河南省人民政府办公厅
67河南省人民政府办公厅
由人民公司承保,实行全程保价运输,如货物发生意外,本公司将按公司的
由人民公司承保,实行全程保价运输,如货物发生意外,本公司将按公司的
从"被人艺开除"到"国民老公白敬亭的女朋友",宋轶是谁?
郑州人民公园"尬舞"因低俗被园方叫停
郑州人民公园"尬舞"因低俗被园方叫停
就在今天,长治市中级人民法院公开宣判张某胜等28名被告人涉黑案!
言无刀锋却能杀人十二公民剪辑各陪审员经典语录
十二公民:十二人的美式陪审团,翻拍也可以很国情
《十二公民》反映了"旁人之生死,不如己之利"的这个现象
4.16 电影《十二公民》--一人一感,独立思考
《十二公民》:言无刀锋却能杀人,你所渴望公正客观也是他的需求
「十二公民」言无刀锋,却能杀人!
《十二公民》发人物海报 中国"12怒汉"铿锵亮相
十二公民:偏见是一把杀人无形的刀!
「十二公民」言无刀锋,却能杀人!
《十二公民》发人物海报 中国"12怒汉"铿锵亮相
《十二公民》:言无刀锋却能杀人,你所渴望公正客观也是他的需求
北京土著黑河南人民十二公民电影推荐
「十二公民」言无刀锋,却能杀人!
点击下载高清版——2021年河南省公益广告平面类三等奖作品《人民对
定于2023年5月30日上午9时在福州市中级人民法院第二法庭公开开庭宣判
乌鲁木齐人民公园雪景
70年代农村人民公社生活怀旧老照片
你有爱狗的权利,但请不要剥夺我们身为公民的人身安全
天津 夜晚的人民公园
夜晚的民族文化公园人气少了很多散步都遇不上有20人
夜晚的人民公园景色格外美
前有精神导师做男友后和国民老公处对象景甜的人生有多甜
1/10 鸟语花香 醉在人民公园的春天
北京的人力车夫与民国初期的城市公共领域—5181it
万圣节美人鱼扮演性感文胸长裙套装cos角色扮演人鱼公主民族服装
中国地图挂图11米2022年新版超大办公室小学生版家用中华人民共和国
01海珠人民无聊到把老公的键盘拆了
2022年新版中华人民共和国地图中国地图标准学生行政办公地图
平民版造型睡美人爱洛公主
湖南省人民政府办公厅关于印发《湖南省"十四五"现代化综合交通运输
湖南省人民政府办公厅关于印发《湖南省"十四五"现代化综合交通运输
湖南省人民政府办公厅关于印发《湖南省"十四五"现代化综合交通运输
2022新时代的中国青年32开中华人民共和国国务院新闻办公室著
【全新正版】新时代的中国青年(16开) 中华人民共和国国务院新闻办公
历史上著名的四大清官,到底谁更为了人民的利益,更加廉洁奉公?
历史上著名的四大清官,到底谁更为了人民的利益,更加廉洁奉公?
西峡县人民政府副县长王雨介绍了创建河南省公共文化服务体系示范区的
简单又可爱的小公主简笔画合集,选出你最喜欢的小公主吧!_人民号
腾冲市人民政府与苏南瑞丽航空有限公司签署战略合作框架协议 - fm91.
相关图组
女人的各种短发发型
时尚海报
水果蛋糕图片 最流行
改变自己从头开始图片
新冠病毒
刘耀文私人微信二维码
家财险
阳光女生头像气质
感觉幸福的图片
手柄卡通
佘诗曼老公是谁丈夫
看图编应用题
姜宏波个人简历
烧烤店卡通图片
生而为人吉他谱g调
想象作文
中长发女演员
红旗h9价格